UNITE DE GESTION DU PROGRAMME DE DEVELOPPEMENT DU SYSTEME DE SANTE
Accueil
Projets
PMNS
HEPRR-MPA
REDISSE IV
PDSS
PUARP-COVID 19
Passation des Marchés
Manifestation d’intérêts
Avis d’attribution
Demande de cotations
Recrutements
Ressources
Rapports
Vidéos
Documents
Photos
Contact
Accueil
Appel d’offres
Appel d’offres
Avis d’attribution
Avis d’attribution
Contactez-nous
Demande de cotations
Demande de renseignements
Documents
HEPRR-MPA
Manifestation d’intérêts
Ouvrages en ligne
Passation des Marchés
PDSS
PDSS
Photos
PMNS
Projet MPA
PUARP-COVID 19
Rapports
Recrutements
REDISSE IV
Ressources
Tableau de bord des offres d’emploi
Termes de référence de l’UG-PDSS
Textes légaux
UG-PDSS
Vidéos
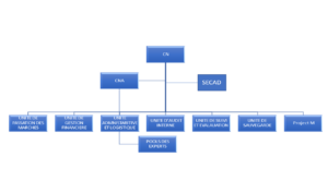
Organigramme UG-PDSS
Home
Organigramme UG-PDSS
By Guylain Mafuta
Organigramme UG-PDSS
No Comments
20 octobre 2021